详情页
广厦建工标志设计合同范本

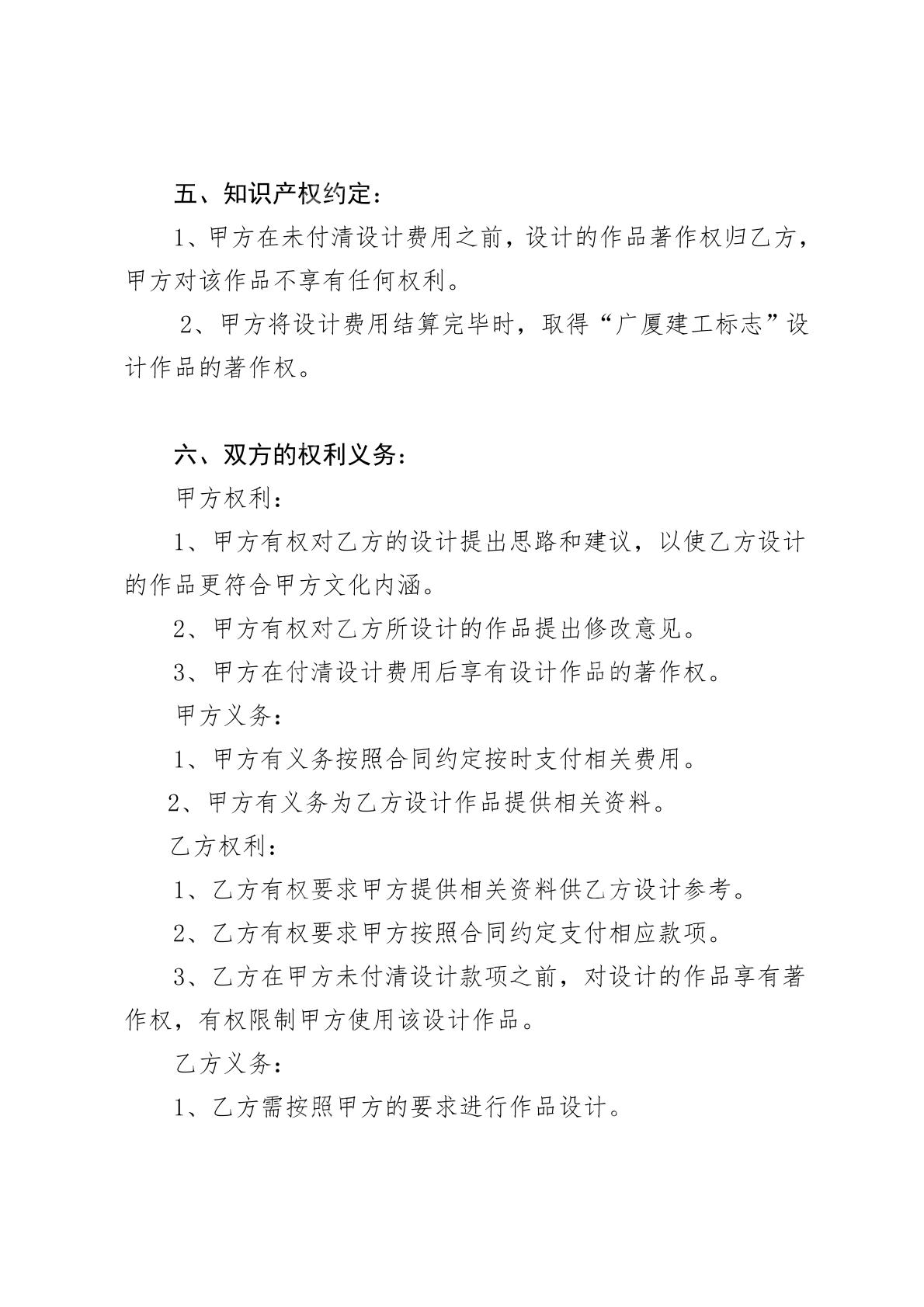
这是一份正式规范的**广厦建工标志设计合作合同**,由甲方怀化广厦建筑安装工程有限公司与乙方怀化晨龙广告装饰有限公司共同签订,是规范本地建筑企业与广告设计机构标志设计合作的典型示范文本,完整覆盖了标志设计委托合作全流程的各项权责约定。
这份标志设计合作协议依据旧版合同法制定,核心合作内容为乙方为甲方打造专属的广厦建工品牌标志,满足建筑安装企业对外品牌展示、工程投标、办公宣传等多场景的品牌视觉需求。在费用条款部分,合同明确约定本次广厦建工标志设计的总设计费用为2600元,大写标注为贰仟陆佰元整,避免了金额表述纠纷,条款清晰严谨。
针对付款与交付两大核心环节,合同也做出了明确约定:付款方面,甲方需要在本合同签订后的15个工作日内,通过现金或者银行转账的方式结清全部设计费用;交付方面,乙方需要在合同生效后的15个自然日内,完成标志设计创作并向甲方交付合格的电子稿设计方案,保障甲方可以快速推进后续品牌应用落地。
除了核心的费用、付款与交付条款外,这份怀化标志设计合作协议还完整包含了甲乙双方的权利义务条款与知识产权相关约定,明确了设计成果的著作权归属、使用范围,既保障了甲方获得专属合法的广厦建工标志使用权,也明确了乙方在合作中的合法权益,能够有效规避标志设计合作过程中可能出现的各类纠纷,对于本地建筑企业寻找广告机构开展品牌标志设计合作,具备很高的条款参考价值。无论是小型品牌设计项目的合作权责梳理,还是本地企业间商务合作的合同规范制定,这份协议都能提供清晰的模板参考。
本素材仅供个人学习交流使用,禁止任何商业私自商用,如有侵权请联系本站立即删除。
这份标志设计合作协议依据旧版合同法制定,核心合作内容为乙方为甲方打造专属的广厦建工品牌标志,满足建筑安装企业对外品牌展示、工程投标、办公宣传等多场景的品牌视觉需求。在费用条款部分,合同明确约定本次广厦建工标志设计的总设计费用为2600元,大写标注为贰仟陆佰元整,避免了金额表述纠纷,条款清晰严谨。
针对付款与交付两大核心环节,合同也做出了明确约定:付款方面,甲方需要在本合同签订后的15个工作日内,通过现金或者银行转账的方式结清全部设计费用;交付方面,乙方需要在合同生效后的15个自然日内,完成标志设计创作并向甲方交付合格的电子稿设计方案,保障甲方可以快速推进后续品牌应用落地。
除了核心的费用、付款与交付条款外,这份怀化标志设计合作协议还完整包含了甲乙双方的权利义务条款与知识产权相关约定,明确了设计成果的著作权归属、使用范围,既保障了甲方获得专属合法的广厦建工标志使用权,也明确了乙方在合作中的合法权益,能够有效规避标志设计合作过程中可能出现的各类纠纷,对于本地建筑企业寻找广告机构开展品牌标志设计合作,具备很高的条款参考价值。无论是小型品牌设计项目的合作权责梳理,还是本地企业间商务合作的合同规范制定,这份协议都能提供清晰的模板参考。
本素材仅供个人学习交流使用,禁止任何商业私自商用,如有侵权请联系本站立即删除。
























